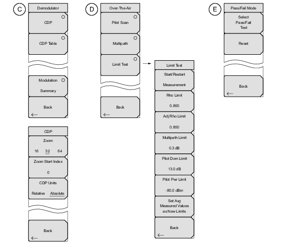
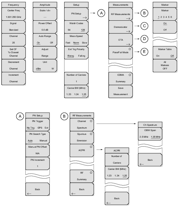
3GPP2 Signal Analyzer Measurement Guide : CDMA Signal Analyzer : CDMA Menus
 
CDMA Menus
CDMA Menu Layout (1 of 2)
 
CDMA Menu Layout (2 of 2)