3GPP2 Signal Analyzer Measurement Guide : EVDO Signal Analyzer : EVDO Menus
 
EVDO Menus
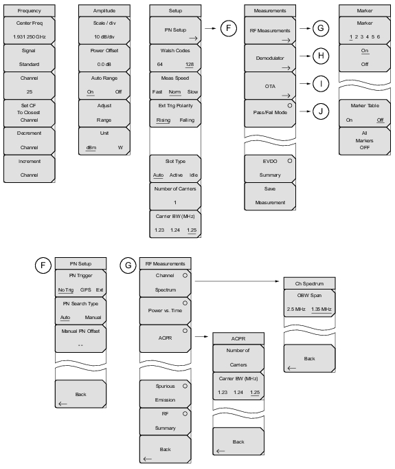
EVDO Menu Layout (1 of 2)
 
EVDO Menu Layout (1 of 2)