3GPP Signal Analyzer Measurement Guide : NB-IoT Signal Analyzer (Option 887) : NB-IoT Menus
 
NB-IoT Menus
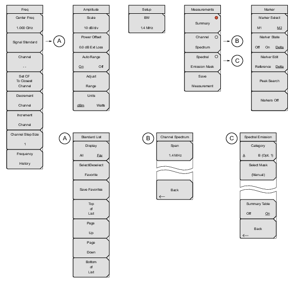
NB-IoT Menu Layout
For a description of the Frequency, Amplitude, and Marker menus, refer to the corresponding section in LTE Signal Analyzer.
Under the Setup menu, set the bandwidth at 1.4 MHz for NB‑IoT measurements.