BTS Masterâ„¢ MT8220T User Guide : File Management : File Menu Overview
 
File Menu Overview
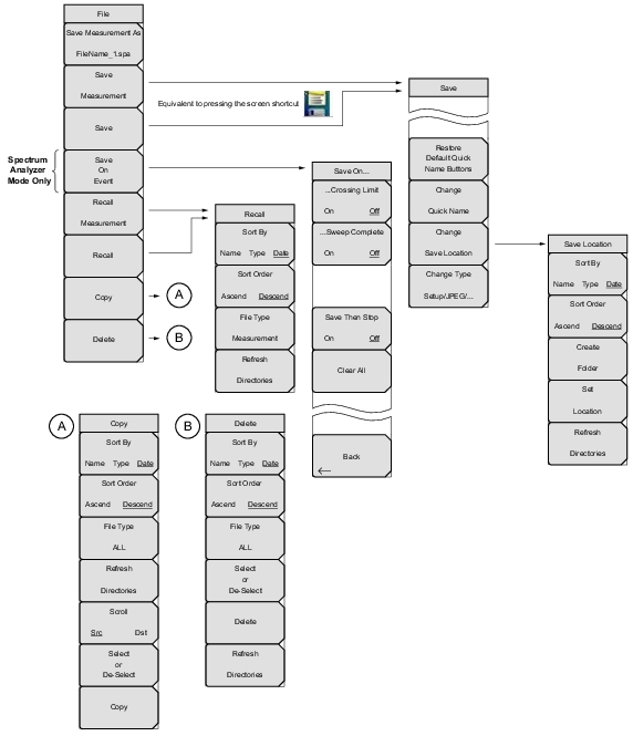
Open the File menu by pressing the Shift key, then the File (7) key. Menu maps typically display all possible submenu keys, although some keys are displayed on the instrument only under special circumstances (refer to menu descriptions on the following pages).
File Menu