BTS Masterâ„¢ MT8220T User Guide : System Operation : Introduction
 
Introduction
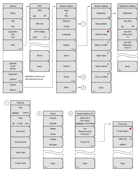
This chapter reviews the BTS Master system operations and related menus. The other menus (Sweep, Measure, Trace, and Limit) are described in the Measurement Guides listed in Measurement Guides.
System Menu Overview
To access the System menu functions, press the Shift key, then the System (8) key.
System Menu