Spectrum Analyzer Measurement Guide : Coverage Mapping (Option 431) : Coverage Mapping Menus
 
Coverage Mapping Menus
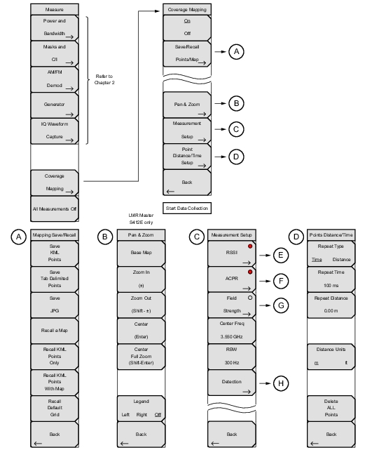
Figure: Coverage Mapping Menu Keys shows the Coverage Mapping menu and submenus. Refer to Spectrum Analyzer for additional information on Spectrum Analysis menus. Menu maps typically display all possible submenu keys, although some keys are displayed on the instruments only under special circumstances (refer to menu descriptions). The Pan & Zoom function in spectrum analyzer coverage mapping is currently available on the LMR Master S412E only.
Coverage Mapping Menu Keys
Coverage Mapping Menu Keys (Part 2)