Spectrum Analyzer Measurement Guide : Interference Analyzer (Option 25) : Interference Analyzer (IA) Menu Maps
 
Interference Analyzer (IA) Menu Maps
Figure: Main Menu Keys through Figure: System Menu, Application Options Submenu Keys show the map of the Interference Analyzer menus. The following sections describe IA main menus and associated submenus. The submenus are listed in the order they appear on the display from top to bottom under each main menu. Menu maps typically display all possible submenu keys, although some keys are displayed on the instruments only under special circumstances (refer to menu descriptions).
Main Menu Keys are used to display the highest‑level menus. The Measurements and Marker menus are shown on the next pages.
Main Menu Keys
Measurements Menu (1 of 4)
Measurements Menu Keys
Measurements Menu (2 of 4)
Measurements Submenu Keys
Measurements Menu (3 of 4)
Measurements Submenu Keys
Measurements Menu (4 of 4)
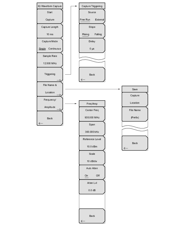
IQ Waveform Capture Submenu Keys (Option 24)
Marker Menus
Marker Submenu Keys
 
Note 
Not available in Interference Mapping or Coverage Mapping measurements.
 
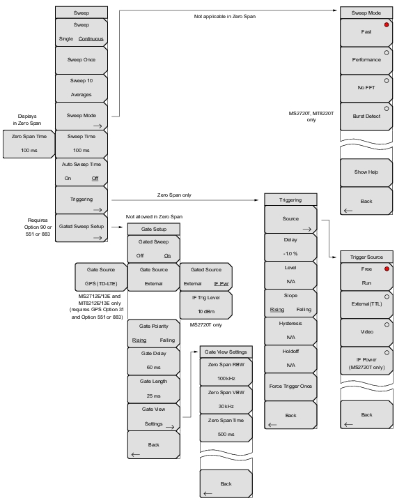
Sweep Menus
Sweep Submenu Keys
 
Trace Menus
Trace Submenu Keys
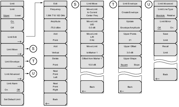
Limit Menus
Limit Submenu Keys
Application Options Menu
System Menu, Application Options Submenu Keys