Tracking Generator Measurement Guide : E-Series Tracking Generator : Tracking Generator Menus
 
Tracking Generator Menus
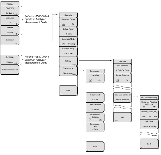
To access the functions under the Measure menu, press the Shift key, then the Measure (4) key. The addition of Option 20 adds the Tracking Generator submenu key and subsequent menus, as shown Figure: Measure Menu with Tracking Generator (Option 20). Menu maps typically display all possible submenu keys, although some keys are displayed on the instrument only under special circumstances (refer to menu descriptions).
Measure Menu with Tracking Generator (Option 20)
Note 
General Spectrum Analyzer measurement menu including Frequency, Ampl itude, Span, Bandwidth, Marker, Sweep, Trace, and Limit menus are detailed in the Spectrum Analyzer Measurement Guide (p/n 10580‑00244).
General instrument operating functions including the Preset, File, Mode and System are described in the instrument User Guide.