WiMAX Signal Analyzer Measurement Guide : Fixed WiMAX Signal Analyzer : Fixed WiMAX Menus
 
Fixed WiMAX Menus
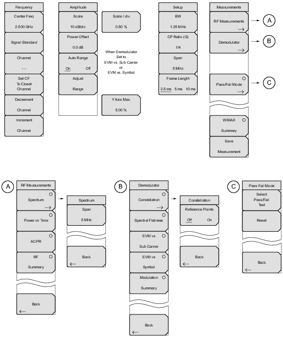
Figure: Fixed WiMAX Menus shows the map of the Fixed WiMAX menus. The following sections describe WiMAX main menus and associated submenus. The submenus are listed in the order they appear on the display from top to bottom under each main menu.
Fixed WiMAX Menus