3GPP Signal Analyzer Measurement Guide : GSM/GPRS/EDGE Signal Analyzer : GSM/GPRS/EDGE Menus
 
GSM/GPRS/EDGE Menus
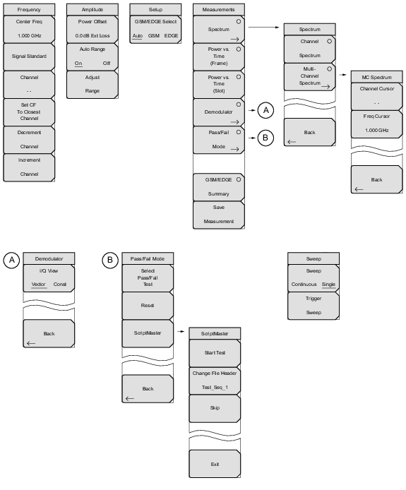
Figure: GSM/GPRS/EDGE Menu Layout show the map of GSM/GPRS/EDGE menus. The following sections describe GSM/GPRS/EDGE main menus and associated submenus. The submenus are listed in the order they appear on the display from top to bottom under each main menu.
GSM/GPRS/EDGE Menu Layout