3GPP Signal Analyzer Measurement Guide : W-CDMA/HSDPA Signal Analyzer : W-CDMA/HSDPA Menus
 
W-CDMA/HSDPA Menus
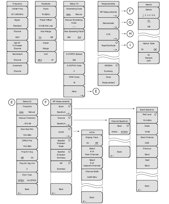
Figure: W-CDMA/HSDPA Menu Layout (1 of 2) show the map of the W-CDMA/HSDPA menus. The following sections describe W-CDMA/HSDPA main menus and associated submenus. The submenus are listed in the order they appear on the display from top to bottom under each main menu.
W-CDMA/HSDPA Menu Layout (1 of 2)
W-CDMA/HSDPA Menu Layout (2 of 2)