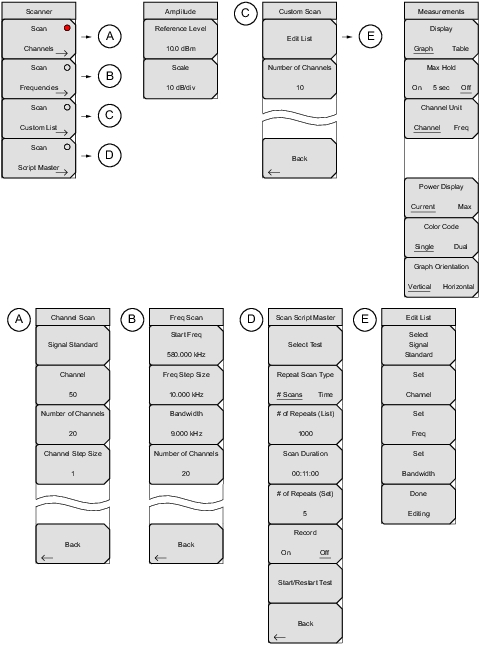
Figure: Channel Scanner Main Menu Keys shows a map of the Channel Scanner menus. The following sections describe Channel Scanner main menus and associated submenus. The submenus are listed in the order they appear on the display from top to bottom under each main menu. Menu maps typically display all possible submenu keys, although some keys are displayed on the instruments only under special circumstances (refer to menu descriptions).